Skip to main content

请先登录

简单一点

 · 

📜 政策蓝图:从“虚拟资产”到“数字资产”的战略升级 香港对Web3的政策支持经历了清晰的演进过程: 奠基(2022年): 2022年10月,香港发布《有关香港虚拟资产发展的政策宣言》,首次明确提出以“相同业务、相同风险、相同规则”为原则,打造国际虚拟资产中心,标志着从“审慎观望”转向“积极拥抱”。 升级(2025年): 2025年6月,香港发布《数字资产发展政策宣言2.0》,将术语从“虚拟资产”升级为“数字资产”,视野更宽。该宣言提出了 “LEAP”策略框架,作为推动行业发展的核心战略。

1775040969246_934.png 166.6 KB

#web3 #pickful

Zailushang

 · 

特朗普:我们很快就会撤出伊朗,但不会给出时间表

PANews 4月1日消息,美国总统特朗普:我们很快就会撤出伊朗,但不会给出时间表。伊朗既不会拥有核武器,也不想要核武器。不在乎核材料问题;将通过卫星进行监控。

#pickful

简单一点

 · 

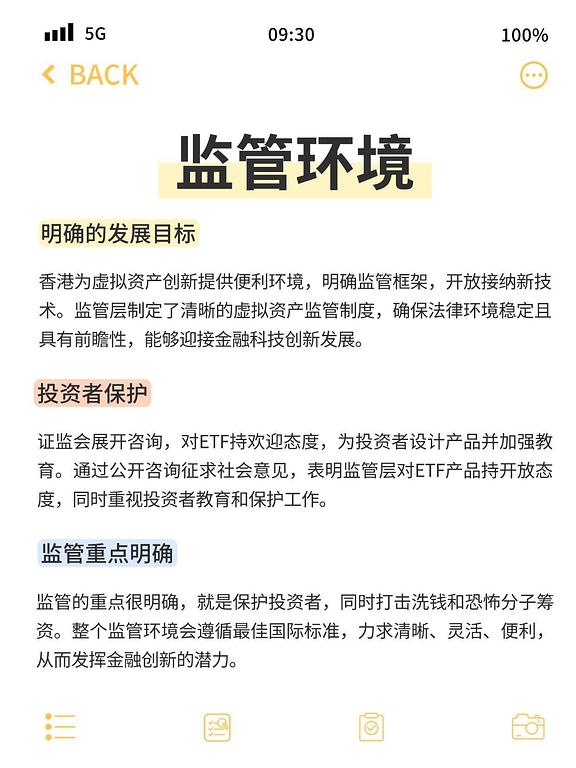
中国香港特区政府正积极拥抱Web3,将其视为巩固国际金融中心地位的重要机遇。其整体策略可以概括为:在明确的监管框架下,积极推动技术创新和产业落地。这并非一个“先发展后治理”的野蛮生长阶段,而是从一开始就致力于构建一个合规、安全、可信的生态系统。#web3 #pickful

Shuidianliuju34

 · 

OpenClaw 宣布正式上线 ClawHub中国镜像站

来源: ChainCatcher

ChainCatcher消息,据官方公告,OpenClaw旗下AI智能体Skills库平台ClawHub正式推出中国镜像站,域名为mirror-cn.clawhub.com,本次基础设施由字节跳动旗下BytePlus提供赞助支持。

#pickful

Zailushang

 · 

链上侦探 | 波段巨鲸「pension-usdt.eth」加仓BTC空单约250枚,规模增至5180万美元

BlockBeats 消息,4 月 1 日,据 Coinbob热门地址监控显示,波段巨鲸「pension-usdt.eth」地址(0x0ddf…)于今晨开立 3 倍杠杆 BTC 空单底仓后,过去 1 小时内再度追加约 250 枚 BTC 空单,约合 1728 万美元,持仓规模进一步推高至 5180 万美元,均价由 68,121 美元上移至 68,389 美元,当前浮亏约 57 万美元(-3.3%)。

目前,该地址当前剩余保证金仍达 1955 万美元,仍具备充足的摊平空间。结合其历史操作习惯,该巨鲸往期常倾向将 BTC 空单规模建至约 1000 枚以完成建仓。

#pickful #加密货币

Shuidianliuju34

 · 

高盛看淡美联储年内加息预期

金色财经报道,4月1日,高盛分析师在报告中指出,自对伊战争爆发以来,美国联邦基金利率的市场定价剧烈波动,但今年加息的可能性依然较低。

分析师表示,当前的供应冲击规模较小,且比以往引发通胀问题的冲击更为局限,油价涨幅也小于20世纪70年代。此外,他们认为“经济的起点使得通胀大范围外溢的可能性较低”,且当前的货币政策起点也降低了加息的概率。分析师强调:“美联储通常不会仅针对石油冲击而采取紧缩政策。”(金十)

#pickful

Zailushang

 · 

Donut AI正式发布D0:首个面向金融市场的High-Stakes Proactive Agent

BlockBeats 消息,4 月 1 日,Donut AI 宣布推出主动型 AI 交易 Agent「D0」,目前已在 Telegram 及 Web 端开放使用。该项目此前获得 HSG、Bitkraft、Hack VC、Sky9、Matrix Partners 等机构投资,并得到 Solana、Jupiter 及 Monad 等生态支持,候补名单人数已突破 10 万。

D0 定位于 24/7 全自主交易终端,具备市场监控、信号捕捉及风险管理能力。用户可通过自然语言或语音表达交易意图,由 D0 解析并构建订单,经确认后于链上执行。此外,该 Agent 支持个性化风格建模,可根据用户的风险容忍度、持仓习惯及入场偏好持续优化执行策略。

技术架构方面,D0 由 D0 CLI 驱动,覆盖 9 条主流公链的实时数据,支持 HyperLiquid 永续合约(229 个资产)、Polymarket 预测市场及多种 DeFi 协议。

#pickful #加密货币

Zailushang

 · 

摩根大通 CEO 发表惊人鹰派言论:力挺伊朗战争,重要性远超股市短期表现】

摩根大通董事长兼首席执行官 Jamie Dimon 发表惊人鹰派言论,公开为战争辩护,称伊朗“45 年来一直在做坏事”,质疑“西方世界为何忍受了这么久”。在他看来,成功消除伊朗威胁“远比市场短期表现重要得多”。

Jamie Dimon 说:“让那些人控制霍尔木兹海峡、资助所有这些代理人战争,西方世界为何忍受这些代理人战争长达 45 年,我有点难以理解,我真的希望结果能好,希望我们能以某种方式实现中东的永久和平。”

#pickful

简单一点

 · 

🛡️ 技术前沿:抗量子计算成为焦点

随着量子计算的发展,其对现有区块链加密体系的潜在威胁引发了行业的高度关注和积极应对。

谷歌发出预警:谷歌量子AI团队指出,大多数区块链技术依赖的ECDLP-256协议存在漏洞,并已与Coinbase、以太坊基金会等机构合作,设定了2029年的抗量子密码迁移时间表。

比特币开发者在行动:比特币开发者正在制定一项比特币改进提案(BIP),以增强网络抵御量子攻击的能力,相关测试网已经部署完毕。

行业领袖表态:币安创始人赵长鹏(CZ)表示,技术上升级至“后量子加密算法”即可应对威胁,无需恐慌。但他同时提议,应考虑锁定或销毁长期未动的中本聪比特币,以防被未来的量子计算机窃取。#web3 #区块链 #pickful #比特币

Xiaoxu89999

 · 

就服务器测试我换了几种方法进行测试后的结果进行发布如下:

亚洲服务器体验测试 — 邀你来测速!

地区:杭州萧山

网络:5G+WiFi

是否使用 VPN:是

欧洲站体感:快

亚洲站体感:慢

地区:杭州萧山

网络:5G+WiFi

是否使用 VPN:否

欧洲站体感:慢

亚洲站体感:快

个人感受:不知道这里是不是有点限制vpn的使用,在使用vpn时有时直接打不开进不去,关闭vpn时亚洲站很流畅畅也很好用。

#测速 #服务器 #亚洲 #pickful

Arrow-path 加载中...