Skip to main content

@工画师

 · 

各国对Web3与加密世界态度差异明显:美国主导规则,一边发展加密金融一边加强监管;欧盟以统一法规规范行业,注重合规与用户保护;中国禁止虚拟货币交易炒作,专注发展合规区块链与数字人民币;香港、新加坡采取持牌监管,打造合规加密中心;部分国家全面禁止,也有小国积极拥抱以吸引产业与资金。整体呈现技术认可、金融审慎、监管分化的格局。#web3 #区块链

简单一点

 · 

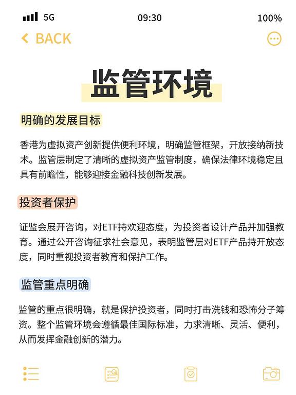
📜 政策蓝图:从“虚拟资产”到“数字资产”的战略升级 香港对Web3的政策支持经历了清晰的演进过程: 奠基(2022年): 2022年10月,香港发布《有关香港虚拟资产发展的政策宣言》,首次明确提出以“相同业务、相同风险、相同规则”为原则,打造国际虚拟资产中心,标志着从“审慎观望”转向“积极拥抱”。 升级(2025年): 2025年6月,香港发布《数字资产发展政策宣言2.0》,将术语从“虚拟资产”升级为“数字资产”,视野更宽。该宣言提出了 “LEAP”策略框架,作为推动行业发展的核心战略。

1775040969246_934.png 166.6 KB

#web3 #pickful

彭澎peng

 · 

中国对Web3和加密世界的态度呈现出“技术归技术,金融归金融”的清晰分野。 在技术层面,中国将Web3视为互联网迭代的重要方向,高度重视其底层技术如区块链、分布式存储等。官方推动“区块链+”战略,在数字政务、供应链金融、司法存证等领域落地了大量联盟链应用,并致力于主导相关国际标准,展现出积极拥抱技术革新的一面。 在金融层面,中国对加密货币采取了极为严格的管控措施。政府明确禁止比特币等虚拟货币的交易和挖矿活动,防范金融风险、打击非法集资和资本外逃是核心考量。与此同时,中国正全力推进数字人民币(e-CNY)的研发与试点,旨在构建一个受监管、高效且自主可控的国家级数字金融体系。 总的来说,中国的策略是:拥抱去中心化的技术思想以赋能实体经济,但坚决排斥无监管的加密货币金融活动,走出了一条“无币区块链”的特色发展道路。#web3

简单一点

 · 

中国香港特区政府正积极拥抱Web3,将其视为巩固国际金融中心地位的重要机遇。其整体策略可以概括为:在明确的监管框架下,积极推动技术创新和产业落地。这并非一个“先发展后治理”的野蛮生长阶段,而是从一开始就致力于构建一个合规、安全、可信的生态系统。#web3 #pickful

简单一点

 · 

🛡️ 技术前沿:抗量子计算成为焦点

随着量子计算的发展,其对现有区块链加密体系的潜在威胁引发了行业的高度关注和积极应对。

谷歌发出预警:谷歌量子AI团队指出,大多数区块链技术依赖的ECDLP-256协议存在漏洞,并已与Coinbase、以太坊基金会等机构合作,设定了2029年的抗量子密码迁移时间表。

比特币开发者在行动:比特币开发者正在制定一项比特币改进提案(BIP),以增强网络抵御量子攻击的能力,相关测试网已经部署完毕。

行业领袖表态:币安创始人赵长鹏(CZ)表示,技术上升级至“后量子加密算法”即可应对威胁,无需恐慌。但他同时提议,应考虑锁定或销毁长期未动的中本聪比特币,以防被未来的量子计算机窃取。#web3 #区块链 #pickful #比特币

Azhong

 · 

【OSL 公布 2025 年度业绩:总收入同比增长 30.4% 至 4.89 亿港元,创历史新高】

2026-03-31 23:29:40 ChainCatcher 消息,全球稳定币支付及交易平台 OSL 集团公布截至 2025 年 12 月 31 日止年度业绩,公司核心营业收入为 5.34 亿港元,同比增长 150.1%;总收入为 4.89 亿港元,创历史新高,同比增长 30.4%;平台总交易额为 2012.2 亿港元,同比增长 200.7%。收入按地域划分,香港占比 33%、海外占比 67%。

#web3

恒运星🍀

 · 

【吴杰庄发起“香港–韩国 Web3 政策推动联盟”,聚焦稳定币、数字资产监管】

香港立法会议员吴杰庄与韩国国会议员发起“香港–韩国 Web3 政策推动联盟”,聚焦两地数字资产监管、稳定币机制、人工智能发展、区块链基础设施互联及监管标准等领域,据悉该联盟为亚洲首个跨区域民间政策合作平台。

#web3 #区块链

沐雪忆春

 · 

在交易所自设钱包,零撸NFT,参与买卖,做节点,在高位时卖出一部分币充电费,也参与DAO自理,其它没有深入参与, 希望多向大家学习争取获取更多Web3知识#web3

长白山金字塔

 · 

3 月 27 日,区块链彩票平台 Megapot 宣布完成 500 万美元融资,Dragonfly 领投,Coinbase Ventures、Bankless Ventures 以及天使投资人等参投。 该项目基于 Base 网络运行,通过稳定币实现全球范围内的资金结算,Megapot 计划利用本轮融资进一步拓展更多国家市场并开发一个面向全球用户的移动端链上彩票平台。

#区块链 #加密货币 #比特币 #eth #web3

长白山金字塔

 · 

马斯克锐评谷歌量子论文:忘了钱包密钥以后也许能找回。😂 据 1M AI News 监测,Elon Musk 在 X 上转发谷歌后量子安全白皮书相关讨论后调侃称:"往好了想,如果你忘了钱包密钥,未来也许还能取回来。" 这句玩笑指向谷歌量子 AI 团队今日发布的一篇白皮书。谷歌称,未来破解保护比特币等系统的 256 位椭圆曲线加密,所需物理量子比特数可降至 50 万以下,较此前估计缩小约 20 倍。谷歌同时表示,团队已用零知识证明公开结论而不泄露攻击路线,并将沿着其 2029 年时间表继续推进后量子密码迁移。

#加密货币 #区块链 #web3 #btc #比特币 #pickful #eth

Arrow-path 加载中...